Авторы: канд.тех.наук Токарев А.В.
Реферат.
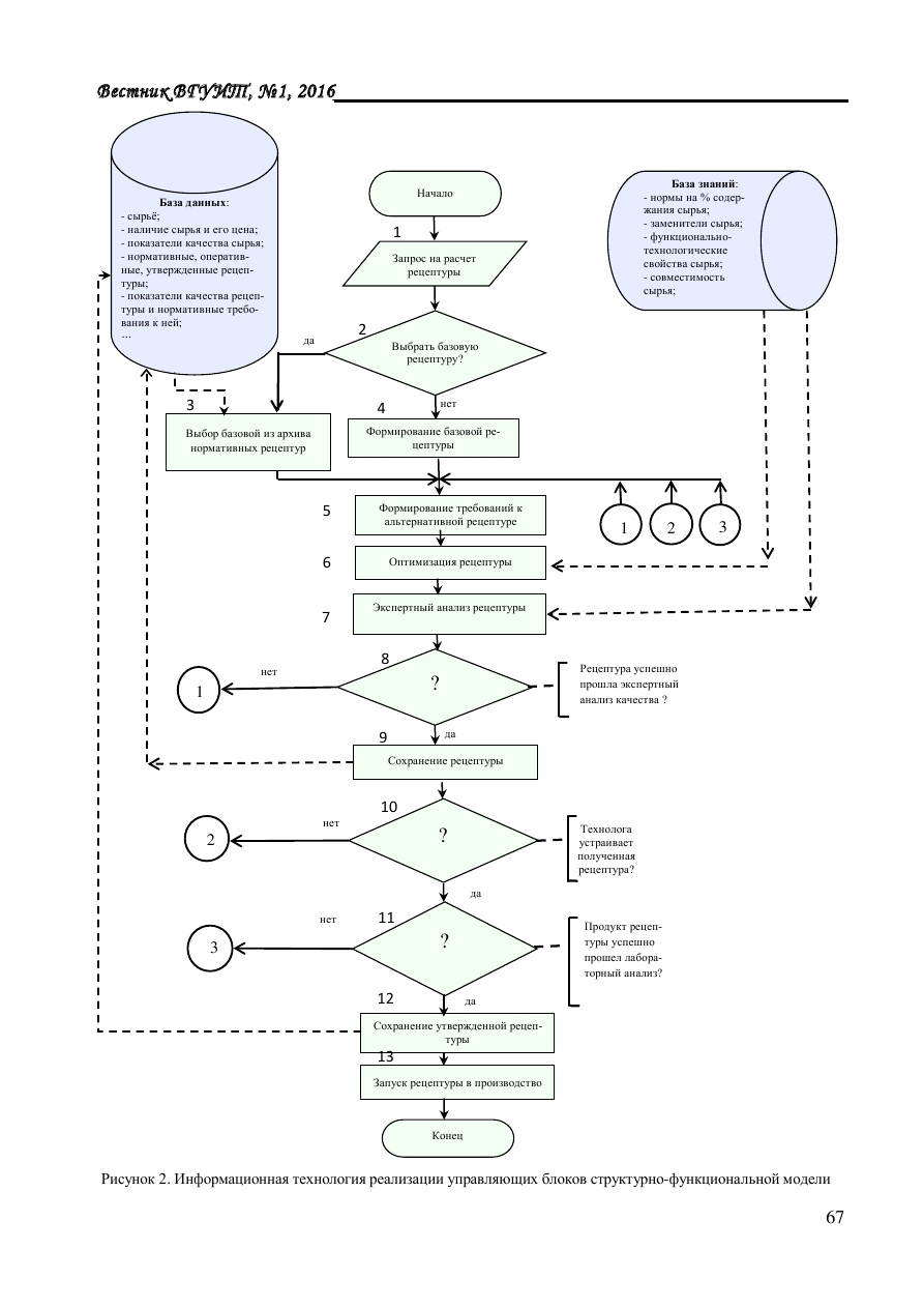
В статье рассматривается задача управления производственным заданием в технологической системе производства колбасных изделий заданного качества. Рассмотрена декомпозиция технологической системы, выделены функции управления: формирование оптимальной рецептуры фарша, экспертный анализ рецептуры, лабораторный анализ рецептуры и ее утверждение. Предложена информационная технология взаимодействия этих функций. Представлена математическая постановка задачи нахождения оптимальной рецептуры мясопродукта с использованием возможных заменителей ингредиентов. Данная задача представляет собой классическую задачу линейного программирования, для решения которой имеются стандартные программы. Поскольку при изготовлении готового продукта возможны различные нелинейные эффекты, учесть которые в настоящее время практически невозможно, то в настоящей методологии предусмотрены операции «Экспертный анализ рецептуры» и «Лабораторный анализ готового продукта». Рассмотрет пример расчета оптимальной альтернативы базовой рецептуре «Сосиски “Венские с сыром”». К альтернативной рецептуре были предъявлены требования по стоимости фарша, ингредиентному составу, а также готовый продукт по органолептическим и физико-химическим показателям должен был соответствовать нормативным требованиям. Показатель кислотной активности (pH) фарша рассчитанной рецептуры должен быть в диапазоне 6,0-6,3. В качестве частичной замены основного сырья были предложены допустимые заменители. Требовалось рассчитать на основе базовой рецептуры оптимальную по цене и качеству альтернативную рецептуру. В результате снижение стоимости фарша по альтернативной рецептуре составило 14,5 % при выполнении всех ограничений по потребительским свойствам. Предложенная информационная технология реализована в программном комплексе «МультиМит Эксперт» и представляет собой систему поддержки принятия решений для технолога мясоперерабатывающего предприятия.






